纳米人

厉害了!厦大这个团队在Nature背靠背连发两篇论文!

米测MeLab
2024-12-23


导读

俗话说“要想活到老,饭吃七分饱”,这句话传达了卡路里限制(calorie restriction, CR)这一延长寿命、延缓衰老的饮食方法的核心思想。卡路里限制指的是在不导致营养缺乏的前提下,将食物摄入量减少至原先的70%左右。它在衰老研究领域获得了广泛认可,被认为是目前唯一能够在所有研究过的实验动物中——包括酵母、线虫、果蝇、小鼠和灵长类——观察到的有效抗衰老方法。近年来,通过人群回溯性与实验性研究,也发现卡路里限制能够改善与衰老相关的肥胖、胰岛素抵抗、肌肉退化、血脂异常以及癌症等并发症,同时不影响生活质量。

然而,尽管卡路里限制具有如此多的益处,长期的饮食控制在人群中却难以广泛推广,尤其是对于老年人群,过度限制饮食可能导致营养不良和肌肉萎缩。因此,如何探究卡路里限制抗衰老的具体机制,并在此基础上开发出能够模拟卡路里限制效果的干预方法,成为当前研究的目标。现有的几种模拟卡路里限制的药物,如二甲双胍、白藜芦醇和雷帕霉素等,已经显示出通过靶向卡路里限制相关关键蛋白和信号通路来延缓衰老的潜力。然而,卡路里限制过程中机体发生的具体代谢改变、这些改变所产生的信号及其如何作用于下游通路,尚未得到全面揭示,这为进一步的干预策略设计带来了挑战。

厦门大学张宸崧、林圣彩院士团队通过研究卡路里限制小鼠的血清,利用代谢组学鉴定和逐个排查,最终发现石胆酸(LCA)作为一种能够模拟卡路里限制的代谢物。经过验证,石胆酸能够在小鼠、线虫和果蝇中延缓衰老并延长寿命。进一步的研究揭示,石胆酸的分子靶点为TULP3,并通过激活sirtuin-v-ATPase信号轴,进而激活AMPK(AMP-activated protein kinase)蛋白,发挥延缓衰老的作用。相关研究成果以两篇文章:《Lithocholic acid phenocopies anti-ageing effects of calorie restriction》和《Lithocholic acid binds TULP3 to activate sirtuins and AMPK to slow down ageing》”的形式发表Nature正刊,为抗衰老的机制研究提供了新的视角和策略。    

图片

热量限制(Calorie Restriction, CR)是一种已知的延缓衰老、延长寿命和健康期的干预方法,广泛应用于小鼠、线虫、果蝇等物种。与传统的延长寿命策略相比,热量限制通过激活多种分子、细胞及生理过程,维护线粒体质量与数量、减少氧化损伤、抑制炎症等,显著延缓了衰老相关的代谢紊乱与疾病的发生,如中央肥胖、胰岛素抵抗、肌肉退化和癌症等。尽管如此,热量限制所引发的分子机制仍不完全清楚,尤其是AMP激酶(AMPK)如何在这一过程中发挥关键作用。因此,探索AMPK的激活机制,尤其是由LCA(胆酸)介导的AMKP激活路径,成为当前研究的重点。    

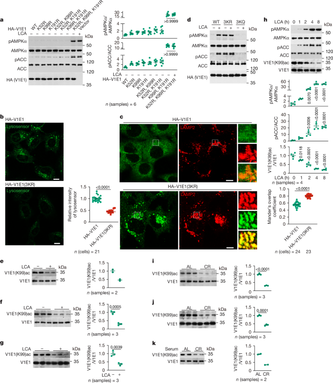
为此,他们设计了一系列实验,通过蛋白质组学分析与sirtuin 1(SIRT1)共同免疫沉淀的蛋白质,发现TULP3蛋白是LCA的受体。具体而言,LCA结合TULP3后别构激活sirtuins,进而去乙酰化v-ATPase的V1E1亚基,抑制其功能,激活AMPK并引发衰老小鼠肌肉复兴、寿命与健康期延长等效应。通过这一机制,研究团队成功证实了LCA能够模仿热量限制的效应,并为衰老延缓及寿命延长提供了新的分子靶点。

该研究的成功,揭示了LCA通过TULP3–sirtuin–v-ATPase–AMPK信号通路激活AMPK的新途径。这不仅为热量限制的分子机制提供了新的理解,也为开发新的抗衰老药物、延长健康寿命的治疗策略提供了理论依据。以上研究在“Nature”期刊上发表了题为“Lithocholic acid binds TULP3 to activate sirtuins and AMPK to slow down ageing”的最新论文。    
图片
LCA 导致 v-ATP 酶脱乙酰化以激活 AMPK

该研究的科学亮点可以总结为以下几点:

  • 实验首次发现LCA激活AMPK的机制,通过增强sirtuins的活性,去乙酰化并抑制v-ATPase,进而通过溶酶体葡萄糖感应通路激活AMPK,重现了热量限制的益处。
  • 实验通过蛋白质组学分析,鉴定了TULP3作为LCA的受体,发现LCA结合TULP3别构激活sirtuins,后者去乙酰化v-ATPase的V1E1亚基,促进AMPK激活。    
  • 实验通过在衰老小鼠中表达V1E1突变体(3KR),证明其能够模拟去乙酰化状态,从而强烈激活AMPK并使肌肉复兴。
  • 实验通过在线虫和果蝇中测试LCA的效果,发现LCA依赖于TULP3同源物tub-1和ktub分别激活AMPK,并延长寿命和健康期。
  • 实验结果表明,LCA通过TULP3–sirtuin–v-ATPase–AMPK通路,模拟热量限制的生物学效应,提供了热量限制的分子机制的深入理解。



图片

除此之外,CR的生理机制仍不完全明确,尤其是哪些特定的代谢物在CR过程中发生变化,并且如何调节细胞和有机体的健康。为了深入理解CR的作用机制,如何找到可以模拟CR效应的代谢物成为了当前研究的挑战。

鉴于此,该团队通过代谢组学技术分析了在CR过程中发生丰度变化的代谢物,并进行了功能验证。研究发现,石胆酸(LCA)是CR过程中上调的关键代谢物之一,单独使用LCA就能在小鼠中重现CR的效果。这些效果包括AMPK的激活、肌肉再生的增强以及握力和跑步能力的恢复。此外,LCA还能够在秀丽隐杆线虫和果蝇中诱导延长寿命和延缓衰老的效果,进一步验证了其跨物种的抗衰老潜力。值得注意的是,C. elegans和D. melanogaster无法合成LCA,但在给予LCA后,能够有效传递其信号并表现出抗衰老效应。  
 
该团队的研究表明,LCA通过激活AMPK信号通路发挥抗衰老作用,且AMPK的基因敲除会完全消除LCA的效应。通过这一发现,研究人员为开发CR模拟物提供了新的思路,为代谢物介导的抗衰老疗法提供了理论依据。此项研究不仅为进一步探索卡路里限制的分子机制提供了新线索,也为未来抗衰老药物的开发提供了潜在的目标。以上成果在“Nature”期刊上发表了题为“Lithocholic acid phenocopies anti-ageing effects of calorie restriction”的最新论文。

图片
CR处理的小鼠血清可以激活细胞和小鼠中的AMPK

第二篇研究的科学亮点可以总结为以下几点:

  • 实验首次发现卡路里限制(CR)可通过改变代谢物的丰度,激活AMPK,从而改善健康并延长寿命。研究揭示,石胆酸(LCA)作为CR介导的上调代谢物,单独使用能够在多种动物模型中重现CR的效果。    
  • 实验通过代谢组学分析,鉴定了在CR过程中发生丰度变化的代谢物,发现LCA能够激活AMPK,增强小鼠的肌肉再生、恢复握力和跑步能力,进而延长健康寿命。
  • 实验进一步验证LCA还在秀丽隐杆线虫(C. elegans)和果蝇(D. melanogaster)中激活AMPK,诱导延长寿命和改善健康状态。尽管这些动物无法合成LCA,但研究表明它们能够传递LCA信号,显示了LCA的跨物种效应。
  • 实验通过AMPK基因敲除,表明AMPK的存在是LCA诱导抗衰老效应的关键,证明LCA的抗衰老效应依赖于AMPK的激活。

结论展望

两篇论文揭示了石胆酸(LCA)作为卡路里限制模拟物的潜力,说明通过代谢物调节能够有效地延缓衰老并延长寿命。这一发现为无法长期进行卡路里限制的人群提供了新的希望,通过替代性干预实现类似的健康益处。其次,研究进一步阐明了LCA通过与TULP3结合,激活AMPK蛋白并通过sirtuin-v-ATPase信号轴介导延缓衰老的机制,深刻揭示了衰老过程中的关键分子靶点。这不仅为开发新的抗衰老药物提供了理论依据,也为理解卡路里限制如何作用于机体代谢提供了新的视角。此外,研究表明,代谢组学技术在发现与衰老相关的关键代谢物方面具有巨大潜力,未来可以进一步拓展为探索其他抗衰老机制的有效工具。总之,本文的工作为抗衰老药物的研发和衰老机制的研究开辟了新路径,具有重要的理论价值和应用前景。

文献信息:    

Qu, Q., Chen, Y., Wang, Y. et al. Lithocholic acid binds TULP3 to activate sirtuins and AMPK to slow down ageing. Nature (2024). https://doi.org/10.1038/s41586-024-08348-2

Qu, Q., Chen, Y., Wang, Y. et al. Lithocholic acid phenocopies anti-ageing effects of calorie restriction. Nature (2024). https://doi.org/10.1038/s41586-024-08329-5 



版权声明:

本平台根据相关科技期刊文献、教材以及网站编译整理的内容,仅用于对相关科学作品的介绍、评论以及课堂教学或科学研究,不得作为商业用途。

万言堂

纳米人 见微知著