液-液相分离,又一篇Nature Chemistry!

生物粘合剂是自然界中许多生物用于附着、捕食、运动、建造和防御的粘性物质。从细菌生物膜到蜗牛粘液,再到蜱虫巢和蜘蛛网,这些生物粘合剂的种类繁多。许多动物使用基于蛋白质的粘合剂,例如沙堡蠕虫建造类似珊瑚的土丘,贻贝通过蛋白线附着,而丝虫喷射粘液以缠绕猎物。尽管这些生物粘合剂中的一些已经被详细研究,但许多其他粘合剂的粘附机制仍然知之甚少。其中一个未被探索且独特的生物粘合剂是由蜱虫产生的,蜱虫是一种对公共卫生和经济具有重要影响的广泛寄生生物。
蜱虫是一种通过长时间吸血来寄生在宿主身上的节肢动物,通常硬蜱会持续数天。蜱虫唾液与宿主的长时间接触和转移可能导致病原体传播,从而引发疾病,如人类的莱姆病和牛的巴贝西病、贫血症和心水病。为了成功进食,硬蜱虫分两个阶段附着在宿主身上:初始的机械附着,随后产生生物粘合剂形成所谓的水泥锥。尽管已经对蜱虫唾液的生物化学和生物信息学分析揭示了富含甘氨酸的蛋白质(GRPs)在蜱虫唾液中丰富,但GRPs如何促进这些功能的具体机制仍然未知。
鉴于此,瓦格宁根大学Siddharth Deshpande等人探索了硬蜱虫物种Ixodes scapularis中的蜱虫GRP,并系统研究了其蒸发和盐诱导的液-液相分离(LLPS)、分子相互作用,以及凝聚物老化成类似固体的聚集体以及表现出粘合特性的能力。该发现旨在阐明水泥锥的形成以及唾液GRPs可能的作用,为蜱虫预防和生物技术应用(如医用密封剂)提供相关知识。
序列分析表明GRP是一种无序蛋白
研究人员选取了蜱唾液中的一种GRP,其成熟序列tick-GRP77富含甘氨酸(约26%),同时含有大量非极性(约44%)和极性(约36%)氨基酸,疏水(约7%)和芳香族(约9%)残基相对较少。通过AlphaFold预测,其信号肽为α-螺旋,其余部分无序。IUPred算法及其他算法也证实tick-GRP77为高度无序蛋白。CIDER分析显示,tick-GRP77序列与许多已知的相分离IDR-包含蛋白相似,这表明它具有很强的LLPS倾向。
图1:蜱虫唾液中富含甘氨酸的蛋白质在液-液相分离中表现出固有无序性
蜱虫GRP77通过简单凝聚发生LLPS
合成tick-GRP77后,利用液滴蒸发实验模拟蜱唾液分泌过程。将缓冲后的tick-GRP77溶液(16-500μM)滴在亲水玻璃片上,随着蒸发,液滴边界处蛋白质浓度增加,最终形成凝聚物。例如,在32μM tick-GRP77溶液的蒸发实验中,可观察到液滴边界处荧光增强,随后出现相边界,形成凝聚物。增加初始蛋白浓度会缩短凝聚开始的时间,如从16μM增加到128μM时,凝聚时间从12.7±0.7min缩短到7.5±0.9min。
图2:蜱虫GRP77通过简单凝聚发生液-液相分离形成液态凝聚物
LLPS主要由精氨酸和芳香族残基驱动
将tick-GRP77分为N端(20-51)和C端(52-96),二者均无序且甘氨酸含量相近,但N端富含酸性氨基酸(净电荷-3.4),C端富含碱性氨基酸(净电荷2.5)。在相同条件下,C端凝聚速度更快(ti = 9min)且倾向于润湿玻璃表面,N端凝聚速度与tick-GRP77相似(ti = 13min)。这表明C端的阳离子-π和π-π相互作用更强,是LLPS的关键促进因素,而N端的静电排斥使其凝聚起始延迟。
图3:精氨酸和芳香族残基是蜱虫GRP77相分离的关键驱动力
蜱虫GRP77在磷酸盐存在下形成凝聚物
添加Na2HPO4可使tick-GRP77立即发生凝聚,通过实验得到相图,表明凝聚与蛋白浓度和孵育时间有关。例如,1M Na2HPO4存在下,63μM和125μM tick-GRP77溶液可瞬间凝聚,16μM溶液在1.5h孵育后也能形成凝聚物。
图4:蜱虫GRP77在磷酸盐存在下形成凝聚物
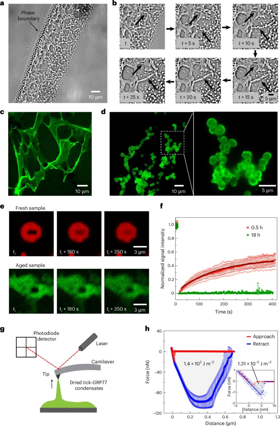
蜱虫GRP77凝聚物经历液-凝胶转变
高浓度tick-GRP77(125μM)在Na2HPO4中孵育较长时间(5.5h)后,凝聚物的融合被阻止,形成稳定的簇,表明发生了液-凝胶转变。荧光恢复实验(FRAP)对比新鲜(0.5h)和老化(18h)的凝聚物,发现二者均表现出部分荧光恢复,表明GRP分子在凝聚物内运动受限,具有粘弹性行为;老化样品的荧光恢复率显著降低(新鲜样品约49%,老化样品约2%),表明其从液态转变为固态。力谱测量表明,空气干燥的tick-GRP77凝聚物具有高粘附性,其粘附功Wadh = 1.4×102 Jm-2,比非凝聚条件下(1.31×102 Jm-2)高四个数量级,可能在蜱的粘附中起关键作用。
图5:GRP凝聚物形成粘弹性网络并表现出粘合特性
蜱虫唾液中的蛋白质凝聚物
通过对自然蜱虫唾液的分析研究人员观察到了蛋白质凝聚物的存在。这些凝聚物在显微镜下呈现出微米级的球形,并且具有液态特性,如液滴融合。当y俺就人员在唾液提取物中加入高盐浓度时,这些凝聚物进一步形成了纤维状结构,这在实验室中对GRPs的研究结果相吻合。这些发现证实了蜱虫唾液中的蛋白质凝聚物不仅在实验室条件下存在,而且在自然环境中也是蜱虫生物学的一部分。这些凝聚物可能是蜱虫黏附机制的核心,为未来的蜱虫控制和生物技术应用提供了新的研究方向。
图6:蜱虫唾液腺提取物中存在富含蛋白质的相分离滴
小结
该研究不仅揭示了蜱虫唾液中GRPs的LLPS和老化行为,还为理解蜱虫如何在宿主身上附着提供了新的视角。这些发现不仅对蜱传疾病的预防具有重要意义,也为开发新型生物粘合剂和药物递送系统提供了潜在的应用前景。通过干扰蜱虫GRPs的相分离,我们可能能够开发出阻止蜱虫附着的新方法,从而减少蜱传疾病的风险。
参考文献:
Ganar, K.A., Nandy, M., Turbina, P. et al. Phase separation and ageing of glycine-rich protein from tick adhesive. Nat. Chem. (2024).
https://doi.org/10.1038/s41557-024-01686-8
版权声明:
本平台根据相关科技期刊文献、教材以及网站编译整理的内容,仅用于对相关科学作品的介绍、评论以及课堂教学或科学研究,不得作为商业用途。