三院院士Robert Langer,首篇Nature Chemical Engineering!
小奇
2024-12-30

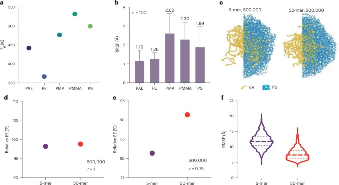
微塑料污染是一场日益严重的全球环境危机。最近的估计表明,每年有50万至800万公吨的塑料排放到海洋中,增长率为4%,其中微塑料占49-53千吨。微塑料被定义为1μm至5mm的合成固体颗粒,具有抗降解性,在整个食物链中无处不在,对环境和健康构成风险。研究表明,颈动脉斑块中含有微塑料的患者面临心脏病发作、中风或死亡的风险增加。微塑料也会将有毒化学物质带入血液,带来额外的健康问题。因此,在美国和其他地区,微塑料已被禁止用于冲洗消费品,欧盟委员会也提出了更严格的规定。缓解策略包括废水处理中的微米级过滤,由于基础设施的挑战,其成功率有限,以及塑料废物催化转化为其他产品。然而,用可降解的替代品代替不可降解的微塑料提供了一种潜在的更可持续的方法。鉴于此,麻省理工学院Ana Jaklenec、Robert Langer等研究人员评估了可降解聚合物微粒(MP)平台在两个应用中作为不可降解微塑料替代品的潜力:(1)个人护理产品中的微珠添加剂和(2)用于食品强化的微量营养素口服胶囊。这两种应用都依赖于微尺度聚合物颗粒,这些颗粒大多由不可降解的材料制成。MP在个人护理产品中用作微珠,在食品强化中用作营养释放的稳定剂。这些应用为替代微塑料的多功能MP平台提供了概念验证。尽管可降解聚合物已被广泛探索,但作为微塑料替代品的实施仍然具有挑战性。微塑料通常被有意添加到消费品中,对微塑料的排放有重大影响。用可降解聚合物代替这些材料需要满足几个标准:局部和口服使用的安全性、多功能材料特性(例如可调疏水性和pH敏感性)、可扩展性和成本效益。聚合物还必须在生物或非生物因素下有效降解。与天然聚合物相比,合成聚合物在可扩展性、一致性和多功能性方面具有优势。通过改变单体组成,可以微调热稳定性和疏水性等性能,以满足特定的应用需求,例如消化系统中口服递送的快速营养释放。之前的研究已经探索了各种可降解聚合物作为不可降解塑料的替代品。然而,由于不同应用对材料的不同要求,成功受到了限制。为了满足这些需求,研究人员设计了一系列受天然产物启发的聚(β-氨基酯)(PAE)聚合物,这些聚合物可以通过水解降解,并提供广泛的单体变化。PAE聚合物可以通过分步经济的方法合成,为大规模制造提供了实用基础。研究人员配制了物理性质可控的PAE MP,并证明了它们在个人护理产品和食品强化中作为微塑料替代品的成功应用。这些MP可降解为小糖和氨基酸衍生物,进一步突显了它们潜在的环保特性。研究人员用三种特殊的化学物质(哌嗪、TDP和一种改性的糖)制作了一种新型的塑料(PAE聚合物)。研究人员调整了这些成分的比例,制造了五种不同的塑料,并测试了它们是否适合用来制作微塑料颗粒(MPs)。其中,P3、P4和P5这三种塑料可以成功地制作成需要的微塑料颗粒,而P1和P2则不行。特别地,P5塑料因其完美的球形和光滑表面而被选中进行更深入的研究。这种形状和表面对于清洁产品和食品添加剂的应用非常重要。P5塑料在水中可以快速降解,变成更小的分子,这对于环保来说是个好消息。此外,P5塑料在室温下稳定,但在酸性条件下会溶解,这使得它在食品工业中很有用,比如可以在胃中释放包裹的物质。总的来说,P5塑料是一种有潜力替代传统微塑料的环保材料。研究人员测试了P5塑料颗粒在肥皂泡沫中去除笔迹和眼线的效果,这些测试是在猪皮上进行的,猪皮用来模拟人的皮肤。研究人员把P5颗粒加到肥皂泡沫里,然后用来擦掉猪皮上的笔迹。结果显示,加了P5颗粒的肥皂泡沫清洁效果更好,比只用肥皂擦的效果好很多。研究人员还比较了P5颗粒和其他可降解材料的清洁效果,发现P5颗粒的清洁效果最好。此外,P5颗粒还能很好地吸收可能有害的重金属,比如铜,这比聚乙烯颗粒和其他去角质剂的效果好。总的来说,P5颗粒在清洁和安全性方面都表现得更好。P5塑料颗粒可以帮助在食品中添加和保护微量营养素,这对全球约20亿缺乏这些营养素的人很重要。研究人员用维生素A(VA)来做实验,因为它容易在烹饪和储存时被破坏,而且对儿童健康很重要。研究人员发现P5颗粒能很好地保护VA,即使在高温下煮2小时,也能保留大部分VA。这比没有用颗粒保护的VA效果好很多。P5颗粒还能在模拟胃液中快速释放VA,这有助于人体吸收。研究人员还测试了P5颗粒在不同条件下保护VA的能力,包括没有冷藏的情况下长时间储存。结果表明,P5颗粒能显著提高VA的稳定性,即使在室温下存放6个月,也能保留大部分VA。此外,P5颗粒不仅能保护VA,还能保护其他重要的营养素,如维生素D、E和C,以及铁和锌等矿物质。这对于在家庭环境中长期储存和烹饪条件下保持食品中的营养素非常有帮助。总的来说,P5塑料颗粒在食品强化和营养素保护方面显示出了很大的潜力。研究人员检查了P5聚合物大量制作和制造微塑料颗粒的能力,这对商业用途很重要。确保了P5聚合物的质量符合FDA的标准,包括它的分子量和杂质含量。他们还计算了人们每天需要吃多少P5聚合物来帮助维生素A的吸收,并确认这个量是安全的。研究人员成功地制作了不同批量的P5聚合物,包括10克和100克的批次,质量都很稳定。我们还证明了可以用常见的方法大量制造P5微塑料颗粒。此外,测试了P5聚合物的安全性,发现它在可能被吃下的剂量范围内是安全的,不会伤害细胞。即使在更高剂量下,P5聚合物及其分解产物对细胞也是安全的。这些测试结果可以相信P5聚合物可以用在食品强化中,是安全的。研究人员用电脑模拟来研究P5聚合物的性质,看看它和别的塑料比怎么样。发现P5聚合物的玻璃化转变温度低,结构稳定,适合加工和使用。还研究了P5聚合物怎么保护维生素A(VA)。电脑模拟显示,VA分子能被P5聚合物很好地包裹在里面,即使聚合物降解了,也能保护VA。这个发现说明P5聚合物即使在降解后也能在一定程度上保护VA,这和实验结果一致。研究人员还比较了P5和P1聚合物,发现P5的分子稳定性更好,更适合用来做微塑料颗粒和保护VA。这些研究结果帮助我们更好地理解了P5聚合物的能力,并为将来改进提供了方向。微塑料污染是一个迫切的环境和健康问题,引起了全球的关注。欧盟和包括美国和英国在内的多个国家对大量故意使用微塑料材料的产品实施了严格的规定,包括禁止在个人护理冲洗产品和食品强化剂中使用微塑料。由于末端策略(如废水处理过程中的过滤)取得的成功有限,用环保的可降解材料代替不可降解的微塑料为减轻微塑料污染提供了一种潜在的更可持续和有效的方法。在这项研究中,研究人员提出了一种潜在的可持续方法来对抗全球微塑料污染:一种受天然产品启发的可降解PAE MP平台,有可能取代化妆品中的微塑料和口服微量营养素输送。PAE聚合物具有高降解性和令人满意的材料性能,包括疏水性和pH敏感性,以满足两种不同应用的需求。已建立的聚合物合成和MP制造的潜在可扩展性进一步将这类聚合物作为全球使用的潜在材料,作为不可降解微塑料材料的替代品。Zhang, L., Xiao, R., Jin, T. et al. Degradable poly(β-amino ester) microparticles for cleansing products and food fortification. Nat Chem Eng (2024).https://doi.org/10.1038/s44286-024-00151-0