他,刚发Science,半年再发Nature Materials!
米测MeLab
推荐阅读:他,师从鲍哲南&王中林,又发Science,水凝胶半导体!

![]()
研究背景
生物电子植入器件是一类能够实现与生物组织直接电信号接口的关键技术,因其在神经调控、心脏起搏、可穿戴健康监测等领域具有广泛的应用前景。与传统的金属或无机材料相比,有机半导体聚合物因其优异的机械柔性、电子-离子混合导电性和化学可调性,成为构建新一代柔性生物电子器件的理想候选材料。
然而,这类材料在植入体内后容易引发免疫介导的异物反应(foreign-body response, FBR),包括蛋白质吸附、巨噬细胞募集、胶原沉积等一系列免疫过程,最终导致材料被组织包裹,严重降低其信号传输效率和长期功能稳定性。因此,如何实现材料本身的免疫相容性,成为制约其临床应用的重大挑战。
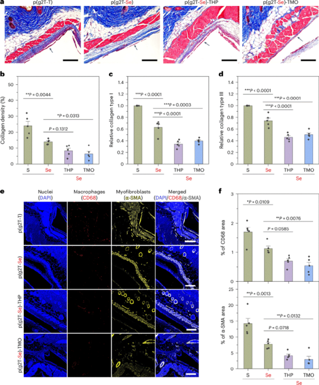
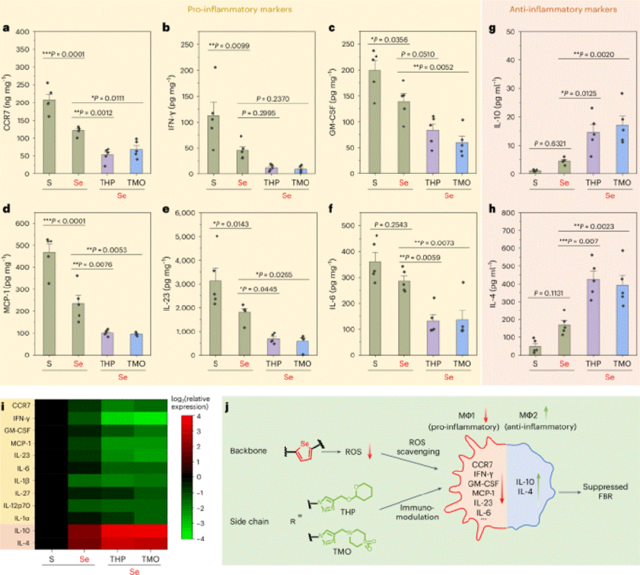
有鉴于此,芝加哥大学王思泓团队在“Nature Materials”期刊上发表了题为“Immune-compatible designs of semiconducting polymers for bioelectronics with suppressed foreign-body response”的最新论文。该团队从分子层面出发,提出了“主链+侧链”双策略免疫调控设计。具体而言,他们通过将硒噻吩(selenophene)取代常规噻吩引入聚合物主链,实现了对氧化应激的清除作用,有效抑制了巨噬细胞的激活。同时,在侧链结构中引入具有免疫调节功能的基团(如THP和TMO),进一步下调了炎症因子的表达水平。利用组织切片染色、胶原定量分析及细胞因子测试等手段,研究发现改性后的聚合物可将胶原沉积密度降低68%,显著抑制FBR的发生。
更重要的是,这一免疫相容性设计并未牺牲材料的电学性能,所得聚合物仍保持约1cm²V⁻¹s⁻¹的载流子迁移率,在有机电化学晶体管(OECT)器件中展现出优异的性能稳定性。该研究为开发本征免疫友好型植入电子材料提供了全新策略,也为构建长期稳定、高性能的生物电子接口开辟了新路径。
研究亮点
1.实验首次将硒噻吩引入有机半导体聚合物的主链,得到了抑制异物反应(FBR)的效果。通过这种分子设计,能够有效减轻巨噬细胞的活化,从而减少免疫反应。
2.实验通过在聚合物的侧链引入免疫调节基团,进一步减少了FBR的发生。具体结果显示,通过下调炎症生物标志物的表达,聚合物的FBR反应得到了进一步抑制。
3.结果表明,合成的免疫相容性聚合物在抑制FBR方面表现显著,胶原蛋白沉积密度最高减少68%,显示出显著的免疫调节效应。
4.实验通过有机电化学晶体管(OECT)器件测试,验证了这些免疫相容性设计对电性能几乎没有影响,聚合物仍保持约1cm²V⁻¹s⁻¹的载流子迁移率,确保了高效的电信号传导。
图文解读
图1 | 具有抑制异物反应(FBR)功能的免疫兼容型半导体聚合物设计
图2 | 采用免疫兼容设计的聚合物薄膜可减少胶原沉积和免疫细胞聚集
图3 | 免疫兼容设计促进抗炎型巨噬细胞极化
图4 | 体外研究证实硒吩可抑制巨噬细胞活化
图5 | 免疫兼容半导体聚合物的有机电化学晶体管(OECT)表征及植入应用
结论展望
本文通过在共轭聚合物设计中将半导体物理与免疫学相结合,本研究从根本上创新,表明分子结构的工程化可以大大抑制作为植入材料的聚合物引发的异物反应(FBR)。因此,这很可能成为未来几年聚合物生物电子学的重要研究方向。
具体而言,作者的研究提出了两种设计策略来改善免疫相容性,同时最大限度地减少对电性能的影响(甚至有可能改善电性能):(1) 在主链芳香单元中引入免疫调节元素(例如,硒)作为异原子;(2) 在侧链末端接枝免疫调节基团。这些设计的FBR抑制效果归因于对巨噬细胞活化的抑制。
这些设计原理的多样性使其可以广泛应用于其他功能类别的共轭聚合物,如生化传感和荧光成像。进一步结合低模量设计,有助于减轻与生物组织界面的机械不匹配问题。超出当前研究的范畴,共轭聚合物作为一种非常独特的化学结构,通过免疫学方法从基因、化学、细胞和组织等多个维度系统研究FBR,可能为作者提供新的免疫学理解。
原文详情:
Li, N., Kang, S., Liu, Z. et al. Immune-compatible designs of semiconducting polymers for bioelectronics with suppressed foreign-body response. Nat. Mater. (2025).
https://doi.org/10.1038/s41563-025-02213-x
版权声明:
本平台根据相关科技期刊文献、教材以及网站编译整理的内容,仅用于对相关科学作品的介绍、评论以及课堂教学或科学研究,不得作为商业用途。