纳米人

田博之, Nature Nanotechnology!

米测MeLab
2025-04-27


图片

研究背景

过氧化氢(H2O2)是一种重要的稳定反应性氧种(ROS),在生理和病理过程中发挥着关键作用。它在低浓度下可以适度增加细胞内ROS水平,触发细胞的保护性应激反应,例如应激颗粒SG)形成,从而增强细胞的应激适应能力。


这种氧化性应激有助于细胞维持稳态并提高抗压力能力,因此,利用光控方式实现H2O2的原位释放,成为了预处理细胞、抵抗严重氧化损伤(如缺血/再灌注损伤)的潜在治疗策略。然而,在缺血性组织中的应用需要解决如何在不消耗氧气的前提下有效产生H2O2的问题,且光催化过程中存在电化学潜力要求高、氧气生成竞争等挑战。


在此,芝加哥大学田博之教授、Jing Zhang博士后以及西蒙菲莎大学Samira Siahrostami团队合作在“Nature Nanotechnology”期刊上发表了题为“Gold-modified nanoporous silicon for photoelectrochemical regulation of intracellular condensates”的最新论文。该团队设计并制备了一种基于纳米多孔硅的光催化剂,能够在生理条件下通过两电子氧化水反应(2e-WOR)生成过氧化氢。这一系统利用纳米多孔硅(por-Si)与金(Au)纳米结构的结合,通过光照下产生的电子-空穴对,使金嵌入硅缺陷中捕获载流子,进而生成过氧化氢。


借助该光电化学催化系统,研究人员成功调控了细胞内应激颗粒的形成,并在细胞外环境中精确调节了过氧化氢的水平,从而显著提高了细胞对氧化应激的适应能力。


此外,该团队还将该光电化学策略应用于心肌缺血-再灌注损伤的治疗,通过光电化学预处理,减轻了心肌功能衰退和梗死范围,成功恢复了心脏功能。该研究成果为治疗缺血性疾病提供了一种无线的治疗干预方式,展现了基于纳米结构半导体的催化装置在生物医学领域的广泛应用潜力。


研究亮点

1)实验首次开发了一种基于纳米多孔硅的光催化剂,成功实现了在生理条件下通过两电子氧化水反应生成过氧化氢。这一新型光催化系统能够精确调节细胞内应激颗粒的形成,提升细胞对氧化应激的耐受性。


2)实验通过控制光电化学生成的过氧化氢在细胞外环境中的浓度,成功调控了细胞内ROS水平及应激颗粒的形成,从而增强了细胞对显著氧化应激的适应性。通过这种方式,光电化学策略有效促进了细胞的抗氧化保护机制。


3)实验进一步评估了该光电化学策略在心肌缺血-再灌注损伤中的应用效果。在离体大鼠心脏模型中,光电化学生成过氧化氢的预处理方案显著减轻了心肌缺血-再灌注引起的功能衰退和梗死,促进了心脏功能的恢复。


4)研究表明,低浓度过氧化氢的光电化学预处理在治疗心肌缺血-再灌注损伤方面具有良好的效果,并提出了这种策略为缺血性疾病管理提供了一个可行的无线治疗干预方式。


图文解读

为了开发一种可用于缓解心肌缺血再灌注(I/R)损伤的治疗策略,研究者设计了一种基于金修饰多孔硅(Au/por-Si)光催化剂的系统,用于实现光电化学生成H2O2(见图1)。图1a展示了该设计理念来源于自然界中光系统II的结构,其通过光氧化水产生ROS以激活应激保护反应。受此启发,研究者构建了Au/por-Si纳米线,与细胞膜整合后可通过2e-WOR反应产生H2O2,实现对ROS水平和应激颗粒形成的光学调控(见图1b),从而增强细胞适应性。图1c进一步展示了利用柔性Au/por-Si膜进行H2O2预处理,可在离体大鼠心脏模型中显著减轻I/R损伤、降低梗死面积并恢复心功能。该研究为开发新型光响应治疗材料提供了新思路。

图片

1设计概念与光催化机制


为了揭示不同硅基材料在水氧化反应(WOR)中生成H2O2的机制和选择性,研究者进行了系统的理论计算,并绘制了图2以展示其热力学与动力学行为。见图2a,研究者基于ΔG_OH*与ΔG_O*的自由能,绘制出多种Au修饰硅催化剂的反应选择性图。结果显示,Au/por-Si100)和Au/por-Si311)晶面明显倾向于选择性生成H2O22e-WOR),而AuAu/Si100211311)以及por-Si100)等材料更倾向于4e-WOROpor-Si211)和(311)则因OH*吸附过强而抑制反应进行。见图2b,研究者进一步构建了WORORR反应路径下的“活性火山图”,其中WOR的最优ΔG_OH*位于1.6–2.4 eV之间。结果表明,AuAu/Si100)和Au/por-Si100311)在2e-WOR路径上活性接近火山峰值,过电位仅为0.07–0.27 V,具有良好选择性;同时,其ORR路径活性较弱,验证了其在无氧条件下催化H2O2生成的优势。图2c–f展示了不同材料的水氧化自由能图谱,显示Au掺杂能够有效削弱OH*O*的吸附,降低反应势垒(如图2e2f),从而提升H2O2生成效率。该组图全面揭示了Au与多孔Si的协同作用对光催化选择性调控的重要作用。

图片

理论预测与反应机制


为了实现将单原子金(Au)嵌入纳米孔硅(por-Si)结构中,研究者设计了图3和图4的实验并进行了一系列表征。图3展示了Au/por-Si界面的制备与表征。图3a显示了采用金属辅助化学蚀刻(MACE)制备Au/por-Si界面的示意图。图3b展示了通过在750°C下退火2nmAu/Si晶片,Au层断裂成不同大小的岛状结构(见图3a,b)。随退火温度升高,Au原子进一步扩散进入硅基体,形成纳米孔结构。扫描电镜(SEM)图像揭示了硅表面出现纳米孔结构,随着蚀刻时间的增加,孔隙率提高,但结构稳定性降低(见图3b)。透射电子显微镜(TEM)图像显示,Au岛尺寸在4-50nm之间,并分布在厚约70nm的纳米孔基体中,表现出海绵状形貌(见图3c)。高分辨率透射电子显微镜(HRTEM)进一步揭示了纳米孔域与非孔域之间的明显界限,后者包含了分散的单原子Au(见图3d)。此外,Au/Si纳米线(SiNWs)和Au/por-Si纳米线(SiNWs)也通过蒸汽-液体-固体(VLS)合成法和MACE处理得到,展示了图3e-f的高分辨率扫描透射电子显微镜(STEM)和HRTEM图像,确认了表面上的单原子Au线性分布和纳米孔结构。

图片

材料合成与结构表征


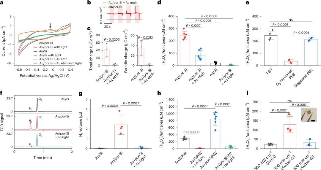
4则集中于Au/SiAu/por-Si界面的光电化学与催化性能分析。图4a展示了不同Au/Si样品的循环伏安法(CV)图谱,包括平面Au/SiAu/por-Si以及Au/por-Si经过Au腐蚀处理后的样品。结果表明,Au/por-Si的纳米孔结构显著增强了电极/电解质界面的电容,同时在光照下Au/por-Si样品显示出明显的氧化还原峰(见图4a)。通过光照的Au/por-Si样品显示出较高的法拉第电荷(~35 µC cm−2)(见图4b,c)。在H2O2生产方面,Au/por-Si的产量是Au/Si的约10倍,而Au/por-Si经过腐蚀处理后H2O2产量有所下降(见图4d)。气相色谱测量显示,纳米孔结构显著增强了光催化产氢(H2)能力(见图4f,g)。进一步研究表明,在不同氧浓度的PBS溶液中,Au/por-SiH2O2产量与氧气浓度无显著差异,但在含氧饱和的PBS中产量有所降低(见图4e)。

图片

光催化特性研究


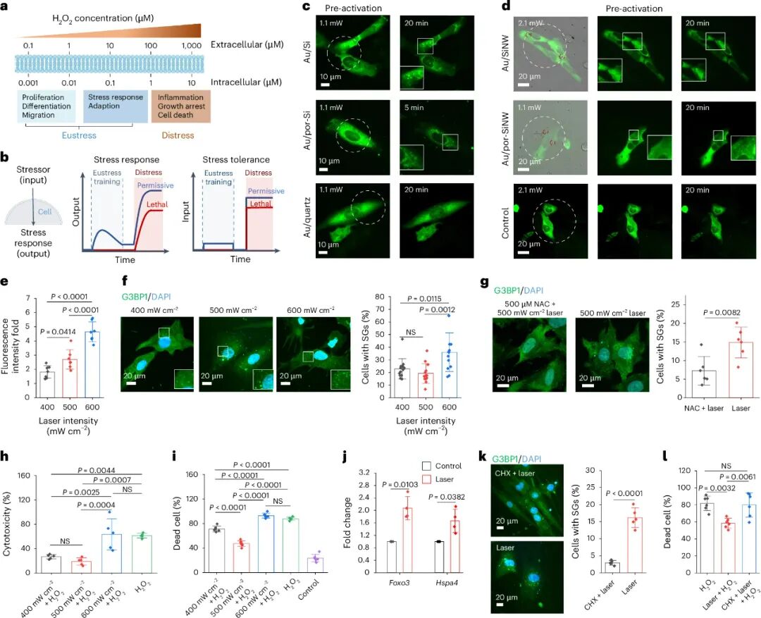
为了探究光催化过程对细胞适应氧化应激的作用,研究者通过图5展示了Au/SiAu/por-Si光催化在应激颗粒(SG)组装和氧化应激适应中的调控作用。图5a展示了H2O2在细胞中的双重作用,较高浓度的H2O2诱导氧化困境,而中等浓度(1030 µM)的H2O2则促进细胞进入适应性稳态的过程,即氧化“eustress”。图5b进一步说明低浓度H2O2预处理有助于增强细胞的应激适应能力。


5c显示在Au/Si界面下,激光照射能迅速诱导U2OS细胞内SG的形成,而Au/por-Si界面则进一步缩短了这一时间。图5d展示了在Au/SiNWsAu/por-SiNWs界面下,SG的形成依赖于激光强度,并且Au/por-SiNWs在较低激光强度下即可启动SG组装。图5e进一步验证了Au/Si界面下H2O2浓度的变化,表明SG的形成与H2O2的增加密切相关。图5f和图5g分别展示了SG组装与细胞ROS水平的关系,且NAC预处理显著抑制了SG的形成,确认了光催化生成H2O2SG组装中的关键作用。


5h和图5i展示了在Au/Si光催化预处理下,心肌细胞(CMs)的氧化应激耐受性得到显著提高,预处理后的细胞在暴露于200 µM H2O2后,表现出较低的细胞毒性和更高的细胞活力。图5j则显示了Foxo3Hspa4的表达上调,进一步支持光催化预处理通过提高抗氧化酶的表达来增强细胞的氧化应激适应能力。最后,图5k和图5l证明了SG的组装在光催化增强细胞适应氧化应激中的关键作用。综上所述,本研究通过光催化调控SG的组装和H2O2的生成,增强了心肌细胞在氧化应激下的适应能力,为细胞应对氧化损伤提供了新的策略。

图片

细胞实验结果


为了研究Au/SiAu/por-Si光催化对心脏缺血/再灌注(I/R)损伤的保护作用,研究者在图6中展示了相关实验结果。图6a展示了隔离大鼠心脏表面覆盖Au/por-Si膜并用532 nm激光照射的图片。图6b为心脏组织中的eIF4G免疫组化染色结果,左侧为Au/por-Si界面+300 mW·cm−2激光照射15分钟,中间为Au/Si界面+500 mW·cm−2激光照射15分钟,右侧为未进行激光照射的对照组。西方印迹分析(图6c)显示,与未照射的对照组相比,Au/SiAu/por-Si膜预处理组心脏组织中的eIF4G蛋白表达显著上升。图6d描述了实验设置,通过Langendorff装置建立了I/R模型,隔离大鼠心脏在Au/SiAu/por-Si膜下进行光催化预处理。


6e显示了使用三苯基四氮唑氯化物染色的心脏切片照片,白色区域为梗死面积,并量化了各组梗死大小。结果表明,经过光催化预处理的心脏梗死面积显著减少。图6f测量了经过预处理心脏的左心室压力(LVP),表明经过Au/por-Si膜预处理的心脏比对照组更快恢复心脏收缩功能。图6g为在心脏上放置的16通道微电极阵列的示意图,用于记录心电图(ECG)信号。图6h展示了经过Au/por-Si膜光催化预处理的心脏,与健康心脏相比,心率、LVPECG信号几乎恢复正常,而对照组心脏则表现出明显的功能障碍。


结果表明,Au/SiAu/por-Si膜的光催化预处理能够有效减小I/R损伤后的梗死面积,并促进心脏功能的恢复。尤其是Au/por-Si膜的光催化作用,在低光照条件下也能显著保护心脏组织,减少损伤并加速功能恢复。这为心脏缺血/再灌注损伤的治疗提供了新的策略。

图片

体外心脏模型与治疗效果


总结展望

本文通过将金(Au)原子嵌入纳米多孔硅框架中,成功实现了氧气非依赖型的过氧化氢(H2O2)生成,这为选择性调控细胞内氧化应激反应提供了新的途径。该方法不仅具有较高的生物相容性和安全性,还能够精准地诱导细胞应激颗粒的形成,从而提高细胞对氧化应激的耐受性,促进功能恢复。这一研究为通过精确调控反应性氧种(ROS)的生成,避免过度氧化应激引发的附带损伤提供了新的技术路径。此外,结合近红外光源和微创光源输送方法,未来可以拓展该技术在深层组织中的应用,进一步提升其临床可行性。该研究不仅为心脏缺血损伤的治疗提供了新的思路,还为其他类型的I/R损伤,如脑部、四肢和创伤部位的保护开辟了新的可能性,展现了光电催化在医学治疗中的巨大潜力。


原文详情:

Zhang, J., Li, P., Yue, J. et al. Gold-modified nanoporous silicon for photoelectrochemical regulation of intracellular condensates. Nat. Nanotechnol. (2025). 

https://doi.org/10.1038/s41565-025-01878-4



版权声明:

本平台根据相关科技期刊文献、教材以及网站编译整理的内容,仅用于对相关科学作品的介绍、评论以及课堂教学或科学研究,不得作为商业用途。

万言堂

纳米人 见微知著